This is an implementation of Decentralized Identifiers (DIDs) in go. It differs from the alternatives in the following ways:
- simple: made of shared reusable components and clear interfaces
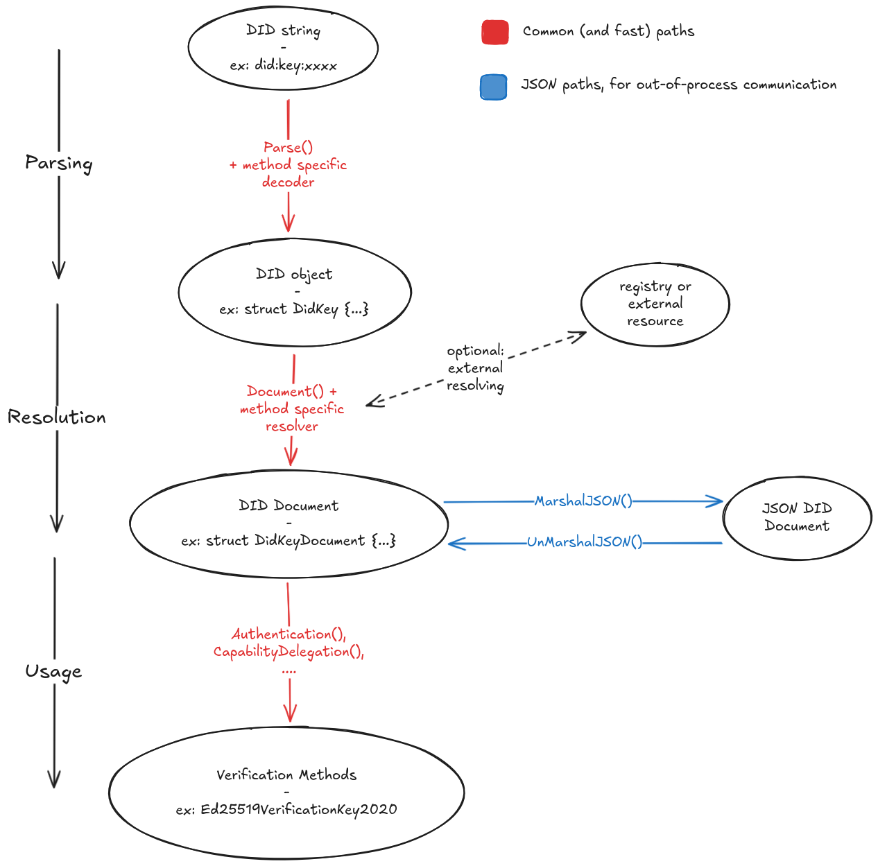
- fast: while it supports DID Documents as JSON files, it's not unnecessary in the way (see below)
- battery included: the corresponding cryptographic handling is implemented
- support producing and using DIDs: unlike some others, this all-in-one implementation is meant to create, manipulate and handle DIDs
- extensible: you can easily register your custom DID method
Built with ❤️ by Consensys.
Concepts
Installation
go get code.sonr.org/go/did-it
Usage
Signature verification
On the verifier (~server) side, you can parse and resolve DIDs and perform signature verification:
package main
import (
"encoding/base64"
"fmt"
"code.sonr.org/go/did-it"
// 0) Import the methods you want to support
_ "code.sonr.org/go/did-it/verifiers/did-key"
)
func main() {
// 1) Parse the DID string into a DID object
d, _ := did.Parse("did:key:z6MknwcywUtTy2ADJQ8FH1GcSySKPyKDmyzT4rPEE84XREse")
// 2) Resolve to the DID Document
doc, _ := d.Document()
// 3) Use the appropriate set of verification methods (ex: verify a signature for authentication purpose)
sig, _ := base64.StdEncoding.DecodeString("nhpkr5a7juUM2eDpDRSJVdEE++0SYqaZXHtuvyafVFUx8zsOdDSrij+vHmd/ARwUOmi/ysmSD+b3K9WTBtmmBQ==")
if ok, method := did.TryAllVerify(doc.Authentication(), []byte("message"), sig); ok {
fmt.Println("Signature is valid, verified with method:", method.Type(), method.ID())
} else {
fmt.Println("Signature is invalid")
}
// Output: Signature is valid, verified with method: Ed25519VerificationKey2020 did:key:z6MknwcywUtTy2ADJQ8FH1GcSySKPyKDmyzT4rPEE84XREse#z6MknwcywUtTy2ADJQ8FH1GcSySKPyKDmyzT4rPEE84XREse
}
Key agreement
You can also compute a shared secret to bootstrap an encrypted communication protocol.
⚠️ Security Warning: The shared secret returned by key agreement should NOT be used directly as an encryption key. It must be processed through a Key Derivation Function (KDF) such as HKDF before being used in cryptographic protocols. Using the raw shared secret directly can lead to security vulnerabilities.
package main
import (
"encoding/base64"
"fmt"
"code.sonr.org/go/did-it"
"code.sonr.org/go/did-it/crypto/x25519"
// 0) Import the methods you want to support
_ "code.sonr.org/go/did-it/verifiers/did-key"
)
func main() {
// 1) We have a private key for Alice
privAliceBytes, _ := base64.StdEncoding.DecodeString("fNOf3xWjFZYGYWixorM5+JR+u/2Udnc9Zw5+9rSvjqo=")
privAlice, _ := x25519.PrivateKeyFromBytes(privAliceBytes)
// 2) We resolve the DID Document for Bob
dBob, _ := did.Parse("did:key:z6MkgRNXpJRbEE6FoXhT8KWHwJo4KyzFo1FdSEFpRLh5vuXZ")
docBob, _ := dBob.Document()
// 3) We perform the key agreement
key, method, _ := did.FindMatchingKeyAgreement(docBob.KeyAgreement(), privAlice)
fmt.Println("Shared key:", base64.StdEncoding.EncodeToString(key))
fmt.Println("Verification method used:", method.Type(), method.ID())
// Output: Shared key: 7G1qwS/gn5W1hxBtObHc3F0jA7m2vuXkLJJ32yBuHVQ=
// Verification method used: X25519KeyAgreementKey2020 did:key:z6MkgRNXpJRbEE6FoXhT8KWHwJo4KyzFo1FdSEFpRLh5vuXZ#z6LSjeQx2VkXz8yirhrYJv8uicu9BBaeYU3Q1D9sFBovhmPF
}
Features
Supported DID Methods
| Method | Controller | Verifier | Description |
|---|---|---|---|
did:key |
✅ | ✅ | Self-contained DIDs based on public keys |
did:web |
❌ | ✅ | DID document resolved with HTTP |
did:plc |
❌ | ✅ | Bluesky's DID with rotation and a public directory |
Supported Verification Method Types
| Type | Use Case |
|---|---|
EcdsaSecp256k1VerificationKey2019 |
secp256k1 signatures |
Ed25519VerificationKey2018 |
Ed25519 signatures |
Ed25519VerificationKey2020 |
Ed25519 signatures |
JsonWebKey2020 |
All supported algorithms |
Multikey |
All supported algorithms |
P256Key2021 |
P-256 signatures |
X25519KeyAgreementKey2020 |
X25519 key agreement |
Supported Cryptographic Algorithms
| Algorithm | Signature Format | Public Key Formats | Private Key Formats | Key Agreement |
|---|---|---|---|---|
| Ed25519 | Raw bytes, ASN.1 | Raw bytes, X.509 DER/PEM, Multibase | Raw bytes, PKCS#8 DER/PEM | ✅ (via X25519) |
| ECDSA P-256 | Raw bytes, ASN.1 | Raw bytes, X.509 DER/PEM, Multibase | Raw bytes, PKCS#8 DER/PEM | ✅ |
| ECDSA P-384 | Raw bytes, ASN.1 | Raw bytes, X.509 DER/PEM, Multibase | Raw bytes, PKCS#8 DER/PEM | ✅ |
| ECDSA P-521 | Raw bytes, ASN.1 | Raw bytes, X.509 DER/PEM, Multibase | Raw bytes, PKCS#8 DER/PEM | ✅ |
| ECDSA secp256k1 | Raw bytes, ASN.1 | Raw bytes, X.509 DER/PEM, Multibase | Raw bytes, PKCS#8 DER/PEM | ✅ |
| RSA | PKCS#1 v1.5 ASN.1 | X.509 DER/PEM, Multibase | PKCS#8 DER/PEM | ❌ |
| X25519 | ❌ | Raw bytes, X.509 DER/PEM, Multibase | Raw bytes, PKCS#8 DER/PEM | ✅ |
Description
Languages
Go
100%
