2025-07-03 15:57:21 +02:00
2025-07-03 15:53:06 +02:00
2025-03-16 13:12:40 +01:00
2025-03-13 11:26:39 +01:00
2025-03-12 14:14:43 +01:00
2025-03-12 14:14:43 +01:00
2025-03-16 12:17:33 +01:00
2025-07-03 15:55:58 +02:00

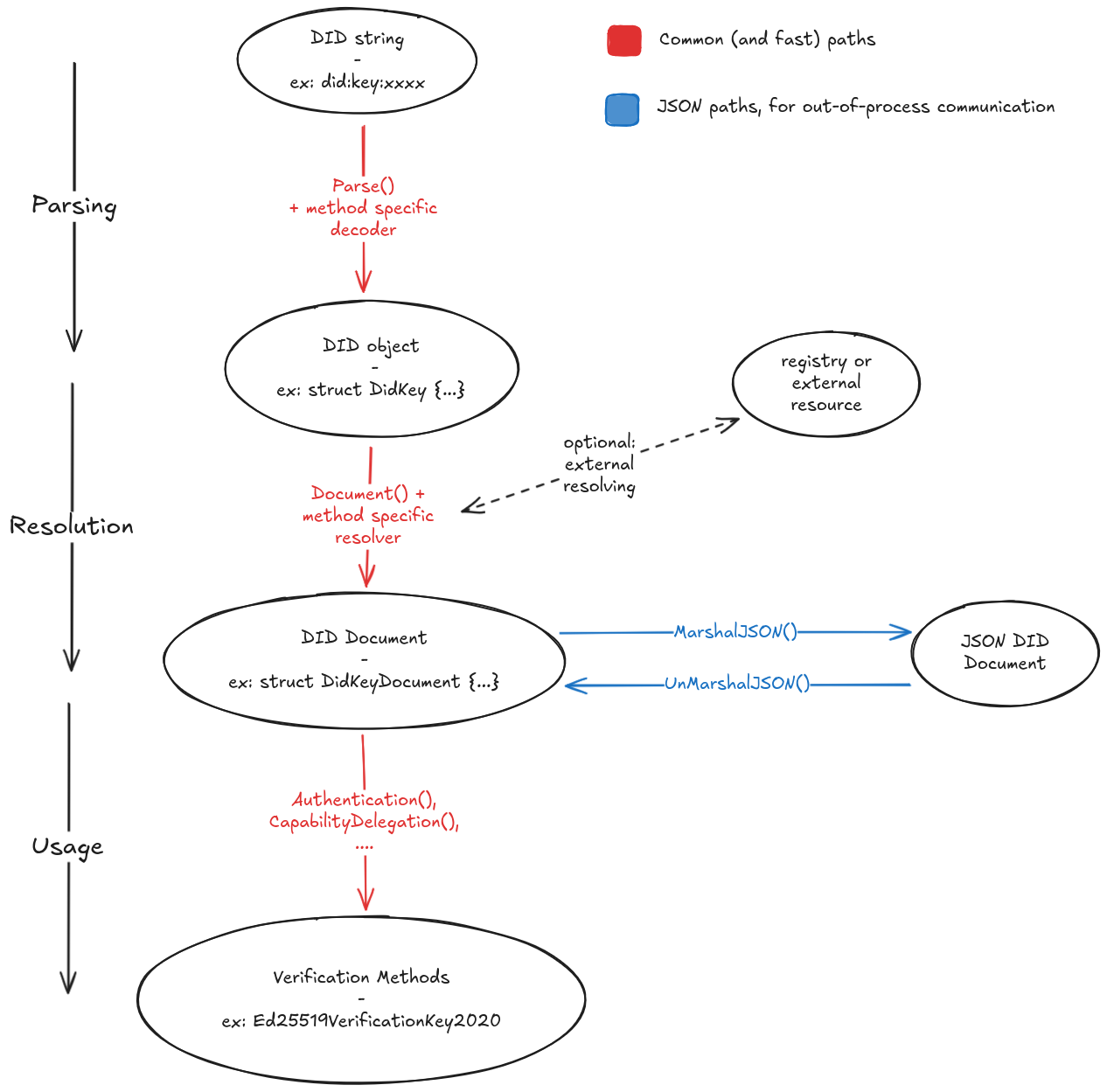
This is an implementation of Decentralized Identifiers (DIDs) in go. It differs from the alternatives in the following ways:

  • simple: made of shared reusable components and clear interfaces
  • fast: while it supports DID Documents as JSON files, it's not unnecessary in the way (see below)
  • battery included: the corresponding cryptographic handling is implemented
  • support producing and using DIDs: unlike some others, this all-in-one implementation is meant to create, manipulate and handle DIDs
  • extensible: you can easily register your custom DID method

DID spec concepts:

DID spec concepts

go-did concepts:

go-did concepts

Description
Decentralized Identifiers (DIDs), fast and simple
Readme 792 KiB
Languages
Go 100%