b6db79f12e1894f614a06924f323f23efbb869c4
This is an implementation of Decentralized Identifiers (DIDs) in go. It differs from the alternatives in the following ways:
- simple: made of shared reusable components and clear interfaces
- fast: while it supports DID Documents as JSON files, it's not unnecessary in the way (see below)
- battery included: the corresponding cryptographic handling is implemented
- support producing and using DIDs: unlike some others, this all-in-one implementation is meant to create, manipulate and handle DIDs
- extensible: you can easily register your custom DID method
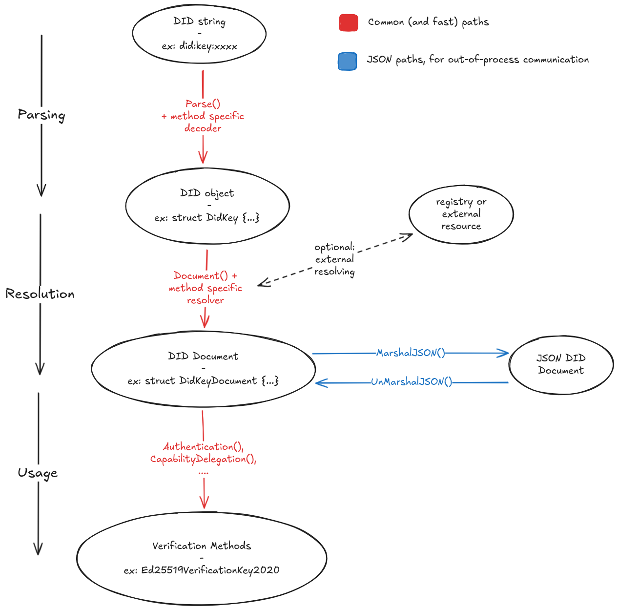
DID spec concepts:
go-did concepts:
Description
Languages
Go
100%
